近日,接国家自然科学基金委员会通知,由Beat365副校长、流体及动力机械教育部重点实验室主任、流体机械及工程四川省重点实验室主任、四川省水电能源动力装备技术工程研究中心主任刘小兵教授主持的“高海拔地区水泵水轮机空蚀与磨损耦合破坏的掺气减蚀机理及控制”获批国家自然科学基金区域创新发展联合基金重点支持项目资助(项目批准号:U23A20669),直接经费260万元。

科研团队合影
该项目针对高海拔多泥沙河流水轮机存在的空蚀与磨损严重威胁水电站安全、稳定和高效运行的复杂问题,对高海拔含沙高速水流掺气减蚀涉及低气压条件气液两相与含沙颗粒耦合质量传递模型、空化-颗粒耦合激励的磨蚀计算、磨损和空蚀耦合作用下掺气的减蚀机理等三个关键科学问题,采用理论分析、数值计算和物理实验相结合,研究高海拔低气压条件高速含沙水空化流动,揭示含沙水流空蚀特性及机理、分析掺气对含沙水空化和磨蚀的影响,开展高海拔低气压环境水泵水轮机掺气减蚀方法验证及应用。拟构建考虑低气压条件掺气含沙水流空化模型,揭示磨损与空蚀耦合作用下掺气的减蚀机理,提出水泵水轮机掺气减蚀控制策略,为高海拔地区水电站安全稳定运行提供科学依据。

刘小兵教授在指导学生

科研团队讨论交流
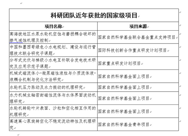
据悉,今年该科研团队主持的“机械式磁流体小-微泵磁性液柱与介质流体液-液耦合机制与优化方法研究”获批国家自然科学基金面上项目。团队近年还主持开展了国家重点研发计划项目、国家自然科学基金项目,以及省部级重点项目等60余项。获“水电机组稳定性检测与控制关键技术研发及应用”等省部级科技一等奖5项、“多沙条件下大型混流式水轮机稳定性控制关键技术及应用”等省部级科技二等奖7项,发表学术论文300余篇,其中SCI收录100余篇,授权国内外发明专利30余件。

近年来,学校高度重视科研工作,出台系列政策鼓励支持教师开展科学研究,在科研立项、科研经费和科技创新等方面取得了长足进步。近三年,学校共获批48项国家自然科学基金项目,项目直接经费共计2076.5万元。其中,2022年,校党委书记刘树根教授主持的“青藏高原东缘若尔盖古高原形成与破坏过程及其动力学机制”获批国家自然科学基金重点项目资助,直接经费272万元。2023年,学校在国家自然科学基金区域创新发展联合基金重点项目上取得新突破。

川公网安备 号